雨晴急转!7-9日持续强降水,这些区域风险高!11日后晴热回归,高温上线!
发布时间:2025-06-06 18:54:48 来源:沿河融媒体中心
未来一周天气预报
预计未来一周,7日至10日以阵雨或雷雨天气为主,其中7日午后到9日有一次持续性强降雨天气过程,全市普遍大雨,沿河、石阡、江口、碧江、万山、玉屏、松桃局地暴雨,市东部个别乡镇大暴雨,并伴有短时强降水、瞬时大风等强对流天气,强降雨集中时段7日23时-8日14时,最大小时雨强40~50mm,最大累计雨量150mm左右;后期11日-13日转为晴到多云天气,气温较高。

6月7日14时-8日20时
降雨落区预报

6月8日20时-9日20时
降雨落区预报
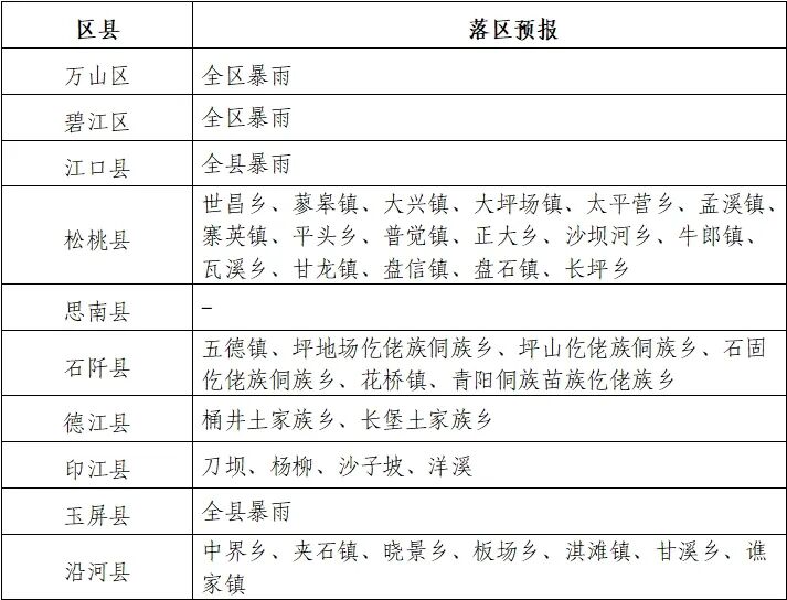
6月7日-8日可能出现暴雨的乡镇

6月6日-13日天气趋势预报
日期 | 天 气 趋 势 | |
6日 | 夜间阴天间多云有分散阵雨或雷雨;城区最低气温23~25℃。 | |
7日 | 白天多云,午后转阴天有阵雨或雷雨,雨量小到中雨;夜间阴天有阵雨或雷雨,雨量中到大雨,个别站点暴雨,局地伴有短时强降水、瞬时大风等强对流天气。城区最低气温23~25℃,最高气温26~30℃。 | |
8日 | 白天阴天有阵雨或雷雨,市东部、南部雨量大雨,局地暴雨,伴有短时强降水等强对流天气;夜间阴天有阵雨或雷雨,市东部中雨,局地大雨。城区最低气温22~24℃,最高气温26~28℃。 | |
9日 | 阴天有阵雨或雷雨。城区最低气温22~23℃,最高气温28~30℃。 | |
10日 | 白天阵雨或雷雨转阴天;夜间多云转晴。城区最低气温21~23℃,最高气温26~29℃。 | |
11日 | 晴到多云。城区最低气温20~22℃,最高气温31~34℃。 | |
12日 | 晴到多云。城区最低气温20~22℃,最高气温32~34℃。 | |
13日 | 晴到多云。城区最低气温21~23℃,最高气温33~35℃。 | |
防范建议
铜仁天气行
(一)加强防御强降水和次生灾害。此次强降水天气过程,具有“局地雨量大、持续时间长”等特点,易引发山体滑坡、塌方、山洪、中小河流洪水、城镇内涝等次生灾害,需做好灾害隐患点和易发区的监测、巡查和排险,高度警惕防范,加强应对处理。
(二)关注强降雨、雷电天气对高考的影响。预计此次强降水天气过程与高考时间高度重合,请注意防范强降水可能引发的道路拥堵、水位上涨对考生赶考、返程的不利影响,还需注意雷电对各考场教室、配电房、机房、监控室等重点场所的不利影响。
(三)关注强降雨对旅游交通和野外施工的影响。需要特别防范强降雨和瞬时大风对旅游景区、水上活动、交通运输、建筑工地、临时工棚、农业生产等领域的不利影响。提示公众出行需要关注旅游景区强降水天气预警信息,尽量避免进入高坡山区、低洼河谷等危险区域。高风险地区野外施工应做好加固或停工停产准备。
(四)加强山塘水库蓄水量的合理调节。在防范强降雨带来的次生灾害同时,做好水资源科学调度,在综合考虑用水需求和确保安全的前提下,抓住有利时机做好蓄水或放水。
梵净山24小时预报
西线:多云转阴天有阵雨或雷雨,偏南风,风速2~6m/s,气温21~27℃。
东线:多云转阴天有阵雨或雷雨,偏南风,风速2~4m/s,气温20~27℃。
山顶:多云转阴天有阵雨或雷雨,西南风,风速2~6m/s,瞬时最大风速10~12m/s,气温15~19℃。
铜仁凤凰机场24小时预报
今天夜间多云转阴,明天白天多云,傍晚转阴天有阵雨或雷雨,东南到西南风2-8m/s;云高600-1500m,能见度6.0-10.0km,气温23-29℃。
气候好产品

科普小知识

相关新闻