铜仁市气象台发布暴雨橙色预警!这些地方有大暴雨,请注意防!(附暴雨落区预报表)
发布时间:2025-06-07 20:28:14 来源:沿河融媒体中心
铜仁市气象台2025年6月7日9时发布暴雨橙色预警:预计7日白天到8日白天多云间阴天有阵雨或雷雨,全市普遍大雨,全市十个区县都会出现暴雨,其中松桃南部、江口东北部、碧江、万山、玉屏部分乡镇出现大暴雨,强降水主要影响时段为7日14时-8日17时,最大小时雨强为40~70mm,最大累计雨量110~140mm。8日夜间阴天有阵雨或雷雨,雨量中到大雨,个别乡镇暴雨。

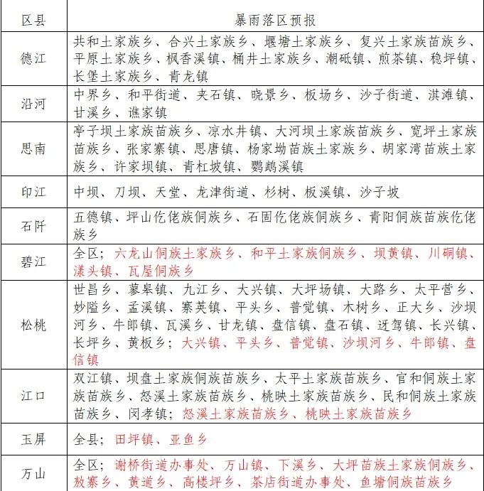
铜仁市2025年6月7日14时-8日20时降雨落区预报
7日14时至8日20时过程雨量 可能出现≥50mm的乡镇
(红色字体为≥100mm乡镇)

6月7日-13日天气趋势预报
日期 | 天 气 趋 势 | |
24 小时 | 7日夜间到8日白天阴天有阵雨或雷雨,雨量中到大雨,石阡东部、江口、碧江、万山、玉屏、松桃、印江东部局地暴雨,个别乡镇大暴雨。城区最低气温22~24℃,最高气温27~29℃。 | |
48 小时 | 8日夜间到9日白天阴天有阵雨或雷雨,雨量中到大雨,市东部局地暴雨。城区最低气温22~23℃,最高气温28~30℃。 | |
72 小时 | 9日夜间到10日白天阴天有阵雨或雷雨,雨量小雨,市中部个别站点中到大雨。城区最低气温22~23℃,最高气温25~27℃。 | |
11日 | 晴到多云。城区最低气温20~22℃,最高气温31~34℃。 | |
12日 | 晴到多云。城区最低气温20~22℃,最高气温32~34℃。 | |
13日 | 晴到多云。城区最低气温21~23℃,最高气温33~35℃。 | |
防范建议
铜仁天气行
(一)加强防御强降水和次生灾害。此次强降水天气过程,具有“局地雨量大、持续时间长”等特点,易引发山体滑坡、塌方、山洪、中小河流洪水、城镇内涝等次生灾害,需做好灾害隐患点和易发区的监测、巡查和排险,高度警惕防范,加强应对处理。
(二)关注强降雨、雷电天气对高考的影响。预计此次强降水天气过程与高考时间高度重合,请注意防范强降水可能引发的道路拥堵、水位上涨对考生赶考、返程的不利影响,还需注意雷电对各考场教室、配电房、机房、监控室等重点场所的不利影响。
(三)关注强降雨对旅游交通和野外施工的影响。需要特别防范强降雨和瞬时大风对旅游景区、水上活动、交通运输、建筑工地、临时工棚、农业生产等领域的不利影响。提示公众出行需要关注旅游景区强降水天气预警信息,尽量避免进入高坡山区、低洼河谷等危险区域。高风险地区野外施工应做好加固或停工停产准备。
(四)加强山塘水库蓄水量的合理调节。在防范强降雨带来的次生灾害同时,做好水资源科学调度,在综合考虑用水需求和确保安全的前提下,抓住有利时机做好蓄水或放水。
梵净山24小时预报
西线:阴天有阵雨或雷雨,雨量大雨,西南风,风速2~4m/s,气温21~26℃。
东线:阴天有阵雨或雷雨,雨量大雨到暴雨,偏南转东北风,风速2~4m/s,气温19~25℃。
山顶:阴天有阵雨或雷雨,雨量大雨到暴雨,西南转西北风,风速4~8m/s,瞬时最大风速12~14m/s,气温14~17℃。
铜仁凤凰机场24小时预报
今天夜间到明天白天阴天有阵雨或雷雨,雨量大雨到暴雨,西南到东北风2-8m/s;云高60-600m,能见度2.0-10.0km,气温22-28℃。
气候好产品

科普小知识

相关新闻